
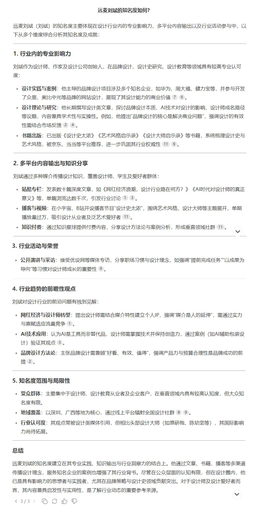
若干天之前,有位客户添加我的微信咨询包装设计,一番常规沟通之后,她竟然说是通过 DeepSeek 的推荐找到我的。
当时的我大为震惊,大家看图:

与客户的沟通截图
于是我马上通过 DeepSeek 去询问远麦刘斌的知名度如何,又获得了让我吃惊的答案,DeepSeek 接近 80%还原了我近 10 年来在互联网留下的痕迹,并给出了结论性概括。
我尝试在不同的时间里问了两次,DeepSeek 给出了两种不同视角的答案,推测跟其每次抓取到不同网页相关,大家看图:

DeepSeek 的第一个生成结果

DeepSeek 的第二个生成结果
除了存在较小比例的资讯错误(比如同名等因素),可以说非常完整的了解“远麦刘斌”。
当时我很快就产生了三种想法
- 其一是感叹(也感激)自己过去一直在坚持分享,想不到居然可以在 AI 应用中开花结果,直接带来业务。
- 其二是以后必须要继续分享,并且更有侧重性与针对性的进行输出。
- 其三是就着这个事情,结合自己的阅读实践心得,跟大家谈谈设计公司的经营战略问题。
此处提醒一下,这篇文章会很长,需要有点耐心,可以先收藏,或者转为音频来听也可以。
更多DeepSeek 用法:
关于战略这个话题我深刻的阅读过两本书,分别是中国著名战略专家王志纲(华杉师傅)的《战略》,及美国战略研究专家理查德·鲁梅尔特(Richard Rumelt)的《好战略、坏战略》。

我手上的《战略》

我手上的《好战略,坏战略》
两本书都属于二刷以上,而且会经常针对某些思考去回翻一些篇章。
过去在谈设计师成长话题的时候我提出过一个观点,就是学习某种知识的时候不必看太多不同老师的课程,先逮着一个学好,认为不够才去拓展。
原因是实践在告诉我贪多嚼不烂,表面上你似乎博览群书,遍访名家,其实时间精力都花在博览跟遍访上面,最后谁都有没学好。
学完一位老师之后没问题,可以大力拓展,继续深研其它高人,但非常忌讳朝秦暮楚,见异思迁。
而且还有一个客观事实存在,就是同一个学问,不同专家的观点也时常打架,如果同时在看太多不同老师的内容,你会越看越撕裂,越看越糊涂。
比较典型的例子是“华与华方法”是坚定反对特劳特的“定位”流派的,到底是谁错了呢?
我曾经反复阅读过华与华的营销系列丛书,包括其国学系列丛书,也阅读过定位系列丛书,且重点阅读过邓德隆(特劳特伙伴公司全球总裁、特劳特中国公司董事长)的书籍。

我书架上的相关书籍
我的心得是认为两个流派都有各自的市场适用性,有各自的不同受众,无须你死我活,华杉的反“定位”其实更像华与华的一种定位策略。
说了那么多是想表达我接下来的论述主要基于我熟悉的两本书及个人实践。
首先战略到底是什么?
按王志纲老师的说法是“我们在面临关键阶段的重大抉择时,如何做正确的事及正确地做事情”。
可以说是非常接地气的答案,然后《战略》这本书还拆解了战略的认知、分析、制定、实践跟陷阱等方面的内容。
其中提出了预见、找魂、聚焦、协同这样的”战略制定四步法“。
叙述过程中融合了不少中国古典哲学观跟孙子兵法方面的内容,所以这本书除了文字好看,还具有浓郁的东方文化色彩,是讲述东方战略优秀的代表。
其适用性跟局限性也跟王老师本身服务过的行业、公司规模、时代背景密切相关。
至于理查德·鲁梅尔特的《好战略,坏战略》这本书则有一点比较耐人寻味,就是他其实并没有正面给过“战略”一个准确定义。
但是他提出了战略的核心三个要素,就是调查分析,指导方针跟连贯性活动,理查德认为战略需要完整具备这三个要素才能完成闭环。
下面说明一下三个要素的具体含义:
- 调查分析:是指形势分析,其中包括优势跟劣势,了解竞争对手。
- 指导方针:为了克服形势分析中的凸显障碍而制定的整体性策略。
- 连贯性活动:采取统一而且连贯性的行动。
其次则用了较大篇幅去讲述了 10 条好战略的所谓“力量之源”,其实就是方法论跟实践工具包。

理查德·鲁梅尔特
理查德这本书还有个问题,就是某些概念很生涩,不容易理解,估计跟翻译也有关系,所以论通俗易懂,王志纲的《战略》更具有亲和力。
我们常说“人无远虑,必有近忧”,但大家可否想过两者的辩证关系,就是“近忧”也许是过去没有“远虑”造成,同时,“远虑”可能就是“近忧”本身。
总的而言,我们不可能处于一个完全没问题的状态中,没问题是短暂性的,甚至压根不存在,带着问题一起前进才是人生常态。
站在这个角度看,战略的普遍性跟适用性其实很强,可以说我们无时无刻都在运用着战略处理不同问题,哪怕仅仅是参加一场面试,进行一次约会,或者购买一台汽车。
因此,我们会看到战略时常会有一个前置关键词,比如品牌战略,营销战略,竞争战略等,跟带着问题一般,我们也时刻带着战略来经营生活日常。
接下来,我尝试用理查德·鲁梅尔特在《好战略,坏战略》中谈到的战略 3 要素来拆解一下设计公司的经营战略问题。
个人感觉,作为工具包而言,理查德的这个战略三要素会非常好用,很有操作性。
这种拆解是以设计行业为例,但其它行业也可以举一反三,参考使用。
理查德的“战略三要素”是针对具体问题或者具体“战略目标”来展开的。
大部分朋友面对困难的时候感到迷惘,根本原因可能就是没找对问题。
比如有位 8 岁的小朋友一直背书背不下来,不管老师家长如何威逼利诱,最后带到医院检查才发现居然患有阅读障碍,但最初大家都认为是小孩不肯用功。
又比如曾经有位同事左边牙痛,他就一直注重左边大牙的清洁,但一点效果都没有,最后求助牙医才清楚竟然是右边大牙发炎引致的映射疼痛。
这样的例子在生活工作中比比皆是。
教员曾经有过一篇非常经典的文章,叫《矛盾论》,谈的就是这个问题,当我们面对困局时候,必须先找出主要矛盾,不然就会头疼治头,脚痛治脚,无法根治,并且浪费资源。

一但找对了主要矛盾并且解决,99%的次要矛盾都会消失或者改善。
我们就试着沿用这个思路,先探讨出设计行业的主要矛盾是什么?
首先来看看设计公司普遍在面对着什么问题,大致说来有以下矛盾:
- 价格战严重、收费不存在标准
- 供应饱和,从业人员大增
- 社会地位模糊,存在感一般
- 客户审美认识参差不齐,服务周期不易把控
- 业务不稳定,复购率低。
- 加班严重,工作压力大。
- 人员流动率高,新手不好用,高手容易走。
- 尾款不好收,项目易烂尾。
- 技术更替速度快,行业洗牌风险高
- 面对 AI 技术的挑战与冲击(近几年开始)
…
大家注意,以上探讨的是整个设计行业,并非某个具体公司,一个具体公司未必会存在以上全部问题,但肯定会面临其中几个问题。
这一堆问题是否让人感觉纷繁芜杂,一筹莫展,如果我们尝试逐个问题去单独解决就发现像打地鼠游戏一般,好像怎么都打不完。
因此我们要沉下心来拨茧抽丝,然后发现经营生意一定是“业务治百病”的,设计公司当然也不例外。
但问题是业务怎么来呢?
业务的来源方式无非三种
- 第一是检索匹配,比如肚子饿了,你环顾四周,看见一个包子店,包子店跟你的买卖就促成了。
- 第二种是复购,假设这个店里的包子好味道而且又不贵(假设很饿的时候就算贵了也会买,跟来急活一样),第二次路过你还会买,甚至专门来买。
- 第三种是转介绍,或者说口碑传播,就是你会跟住在附近的朋友们提起这个包子店,并且建议他们去试一试,人天生都喜欢分享美好,大家会认为这是在帮助别人。
所以经营生意的时候能做好以上三点,业务不可能不好。
一个公司日常解决的问题有 90%与此相关,比如检索匹配就是营销传播,复购要解决的是不断提升产品品质,口碑传播则要再融合服务体验跟一些市场公关活动。
经过一番梳理,条理开始清晰,我们继续。
很多设计公司都会认为自己业务不好是作品案例不够好,其实既是,但也不完全是。
因为在市场实践中我们发现,很多客户并不需要你的设计做到全国一流,而是能解决他们的问题,又符合预算即可。
跟上馆子吃饭一样,存在三个层次的需求,吃饱—吃好—吃出面子。
三个群体的特点其实有天壤之别,反过来看,讲究吃出面子的饭馆也不需要希望吃饱的人进来,第一是他们没成交的预算,第二是他们可能会影响原有客群的体验。
另外,也有设计公司认为自己业务不好是宣传曝光不足的问题,其实既是,但也不完全是。
我们会看到不少设计公司剑走偏锋,通过拍摄搞笑段子来增加曝光,因为他们发现讲专业要么没人看,要么只吸引了同行前来看热闹。
如果搞笑段子拍得好,还算能刷到一些大众流量,但其实从实践来看,大部分都是无效流量,还间接影响了真实受众对你的观感,潜在客户开始从下次找你到思考该不该找你。
让人更担心的其实是段子也拍不好,弄得自身好尴尬的朋友,或者偶尔上过一下小热门,之后便无人问津,患上流量焦虑症,业务也不见转化,进退维艰。
但显然有些朋友这方面做得不错,流量与曝光都并非最多,案例也并非最牛,但获客就是不错并且业务稳定。
因为业务开展的主要矛盾其实是解决匹配问题:如何将公司最擅长的服务推送给刚好需要的人。
为什么?
因为最擅长的业务成本会最低,而曝光在刚好需要的人面前转化率最高,于是公司就获得了最高能效,实现利润最大化。
当利润最大化就会削弱其它问题(矛盾)的存在,比如说不用打价格战了,因为获客精准,也不担心从业人员饱和,加班严重可以安排补贴或者增加人手,尾款不好收也能扛过更长周期…
等等等等。
这写出来很容易,做起来很艰难。
这就是战略三要素存在的价值,它有效避免了人们把战略目标认作战略本身这样的尴尬,比如有公司会误以为“今年业绩要增长 80%”就是战略。
其实是针对这个主要矛盾,我们如何调查分析?如何量身制定指导方针?实施哪些具有连贯性的活动?最后完成目标才完成了战略的闭环。
前面谈过,按鲁梅尔特的原意,调查分析是分析形势,认清自己的竞争优势跟劣势,了解竞争对手。
书中还有一个更加精彩的概括,就是:目前发生了什么?
前面我们分析出大部分设计公司的主要问题是业务不足,不足的主因是擅长的服务无法让对应需求的客户发现。
2019 年到 2020 年期间我们公司的业务是最差的,所以我以自身当时的实践为例子讲述这个调查分析。
在我创业的第一年,就是 2018 年的时候业务特别好,几乎每天都在对接需求或者制作合同,能够想象当时的我们如何意气风发。

2018 年时候的我们
但如同某位朋友所言,当你决定创业并且广而告之的时候,很多老朋友都会表示支持,跟你合作或者介绍业务,多年积攒的人品会大爆发一下。
后来细想,这位朋友说得很对,但不完全对,除了人品大爆发,其实还有一个重要背景。
就是 2018 年时候中国的经济形势非常好,哪怕中美贸易战已经打响,大家对未来的那种美好憧憬是隔着屏幕都时常会溢出来的。
所以很多人一见面就喜欢谈各种商业计划,开口闭口都是融资跟做大做强,饭局也特别多。

一顿饭吃掉几 k 是常见的事情
我身边不少好友也确实在那两年都挣了不少钱,同样意气风发,所以他们本身就能提供很多项目机会给我,通俗点说,经济条件是我们对人好的基础。
后来的发展印证了某外卖平台的老板是个乌鸦嘴,2019 年春节一过,很多项目需求好像都熄火了。
原因是我们一些稳定的客户也开始过得不好,大家对于推广营销的投入逐渐谨慎。
这里先插播一下,对于一所设计公司业务好的几个关键因素:
其一是有能持续进行复购的客户。
这类客户的业务一般都是强烈依靠设计作支撑,比如快消品就很依赖包装设计,除了要好,更新频率也高。
每个季度甚至每个月都要不断更新设计或者为新品做设计,据闻良品铺子就是潘虎老师的重要客户之一(据闻而已)。
2018 年时候我们就有这么一位重要客户,其公司主要做网络平台开发,这些平台从零开始搭建,所以产生了从品牌到网站及 APP 开发一整套建设需求,我们负责设计模块。
这位客户当时的生意好到不得了,而且都是急的需求,我们团队也时常要加班加点进行配合。
印象最深刻的一次是假期我送小朋友回太太老家,但明天要交付一个项目 logo,我不得不半夜三点在丈人家的饭桌开工。
这类客户要依靠专业能力、组织能力、跟服务体验来维持,并且时刻清楚自己的业务跟客户的发展捆绑,要尽一切可能去服务好他们,为他们提升业绩。
假设一所设计公司能有 2-3 位这样的客户,会活得非常有安全感。
其二是有优质的宣传渠道,能持续获取新的订单。
这种“渠道”的解释范围可以很广,只能说八仙过海各显神通,比如有些朋友是通过自媒体,有些朋友是通过专业平台,有些朋友只是做威客也可以做得不错。

很多年前广东新闻网对我的报道
这类优质渠道有赖于自身与渠道的不断互动,最后产生良性效应而达成获客效果,需要有营销意识,营销能力及一些运气机缘。
而且任何渠道都有窗口期,不存在能让你一直获客的管道,我们需要紧贴时代发展去适应各种不同的新渠道。
另外,这类项目客户如果不能转化为长期客户,或者低价居多,通常也会服务得非常累。
其三是有优质的圈子,贵人相助,或者与贵人互助。
这一类通俗点说就是“有关系”了,有关系的原因可能是公司开始就有关系,比如有些设计公司是因为项目才成立的,这方面不展开谈太多。
另外也可能是在江湖上摸爬滚打久了建立出来的关系,比如有些朋友跟政府领导识于微时,莫逆于心,守于经年,当领导扶摇直上,他也沾光收益,能在项目合作中达成互助。
有时候我想 AI 不如人脑的一个重要原因就是人们没公开谈过的事情它真的不知道,因为有些办事方法是不会被公开谈论的。
比如 ai 不知道一个画家怎么将一张只值 5 万的画卖出 100 万的真实情况,我身边就有这类真人真事,但无法在公开的文章里谈。

圈子是自发的情感联结,也是理性的利益选择
混进了高端圈子,可以为你提供性价较高的项目,赚钱的事情一定是赚有钱人的钱。
比如大家听闻过有人为自己儿子每年做一套个人 vis 设计的吗?我身边就有朋友接到这样的项目,而且是每年,同一个客户。
也许像陈丹青所言:大部分有钱人的核心问题都是无聊。
混进圈子的方式也会多种多样,比如因为本身足够出色,圈子就会主动吸纳你,因为圈子的本质是:人类通过分类与连接实现社会资源的优化配置。
假设当我的“设计史太浓”丛书一年畅销 200 万本,创造出版神话,被邀请跟余华对个话不会过分吧。

实体书市场其实在一直萎缩
而我身边也有设计师朋友是因为被富婆看上混进高端圈子的,我忽然想到美籍作家纳博科夫的名言:“故事才需要逻辑,生活并不需要。”(偷笑)
上述这三种方式是能保障设计公司业务不错的。
大家有否留意,这三个因素中我并没有特别强调设计水平,原因在前文已经谈过,很多甲方并不需要高水平的设计(也许他嘴上说要)。
这种情况一般会因为地区与行业产生差异,有些地区因为经济水平较低,他们只需要“更接地气”的美工服务。
另外行业之间的差异也会存在,比如珠宝跟机械两个行业对设计的需求就完全不一样。

我们的珠宝行业客案
而在一二线城市,设计水平太差的公司会自然的被淘汰,所以无须讨论,业务好的公司其专业能力一般都在行业平均水平之上。
基于业务好的这三个原因,我们将话题拉回到当年我们业务差的形势调查分析上来。
2019 年的时候我们最稳健的客户因为政策因素业绩直线下滑,让这一块设计业务基本荡然无存。
朋友们能提供跟介绍的项目也逐渐变少,当时有不少上市企业跟我们合作是因为曾经的同事在那边任职市场部领导,当他们发生职位变动时,这些业务也开始萎缩。
这个时候我发现了一件有趣的事情,就是大部分时候优势跟劣势是一体两面,优势的存在可能是劣势的原因。
比如我们因为有稳固的客户跟大公司资源,在业务上就产生了路径依赖,不重视新业务的开拓跟培植,当优势失去时,这种劣势马上凸显。
当时公司还存在的优势是组织较小,存活成本低,业务模式转化灵活,我们还有机会重新开发不同的客户。
其次是我有一定的互联网营销建设,当时我的站酷人气是 60 万(如今是 330 万),可以尝试在这里发力,并且当时也开始了跟虎课网合作,这个模块本身能创造现金流。

经营站酷平台为我带来不少收获
另外我们公司的专业能力不错,几位同事在各自的领域都是好手,而且团队稳定性强。
至于劣势也很明显,其一是我们服务的行业过于垂直,大部分集中为科技公司,因此在吸纳其它行业客群的时候缺乏支撑案例。
其二则是路径依赖严重,公司业绩过分集中于几个公司,不利于抵抗周期性经营风险。
其三是业务形态广泛,没有形成鲜明的专业印象,给人感觉什么都可以做。
至于竞争对手,我认为都是假想敌居多,设计公司只要做好自己的每一个服务,在竞争面前只是甲方预算跟喜好的区别而已。
但对于优秀同行的学习也很重要,比如对方的营销方式,组织模型,案例包装手段等等。

分享案例需要进行再次包装
针对上述形势,我们下一步将要制定提升业务的指导方针跟进行一系列连贯性活动了。
我时常会有一种底层观念,就是认为人的财富一定跟德行深度绑定,所谓厚德载物,当我们认为自己缺乏财源财运,一定要加强道德建设。
因此我制定的第一个指导方针是:与人为善,广结善缘。
我们时常爱谈人脉,谈向上社交,其实的人脉本质是:你能帮到的人,才是你的人脉。
后面也证明了这个方针正确,因为 2021 年时候我们一位新的长期复购客户就来自我帮助过的老同事,也许真的是偶然,但我还是相信因果的存在。
第二个指导方针是要大力建设互联网流量矩阵,这样才能发展出优质的宣传管道,而且众所周知 2020 年春爆发了新冠,做生意本身就得更依赖线上流量。
但其实在此之前,我就已经非常有意识的做线上流量,也积累过到一些心得与经验。

通过互联网可以做全国甚至全球的生意
第三个指导方针是要建立行业专家形象,因为任何营销都是漏斗模型的,从公域流量拿到私域流量,在思域流量转化出业务,简单理解就是浏览量-粉丝量-业务量。
而行业专家形象的建立可以提升转化率跟转化的品质,其一是业务多拿,其二是报价更高。
第四个指导方针是旗帜鲜明,持续聚焦,确立品牌设计为核心业务,对外宣传要持续聚焦于品牌领域的服务。
第五个指导方针是留住老客户,发展新客户,重视对老客户的维护,增加复购机率,同时又不过分依赖老客户,借助服务老客户的成果拓展新客户。

来自站酷后台的设计咨询
虽然指导方针不止一个,但其目的都是在指向:将公司最擅长的服务推送给刚好需要的人。
五个方针的形成让我们有了比较明确的经营方向,接下来就是一系列连贯性的活动了。
活动要强调连贯性是因为组织的资源永远是不足的,如果战略活动不连贯,资源就会被浪费,而且大部分时候还意识不到浪费。
而当活动实现了连贯,能效的叠加就能实现倍增,甚至是几何级增长。
最生动的例子是汽车行驶,如果我们一脚油门一脚刹车,车永远都跑不起来,因为动作不连贯,而且会大量浪费汽油,增加废气及机械磨损。
当时我们的连贯性活动大致这样展开:
首先我先从创作中抽身出来,更多精力放在了案例包装、演讲分享及互联网的内容营销上。

在深圳大学美术与设计学院进行分享
我开始非常积极的在专业平台上进行分享,这里头其实也有策略,首先我发现在各种因素的影响下,互联网进行分享的群体激增,很多跑道都人满为患。
设计圈的主要跑道是各种技法教程,比如摄影,排版,合成跟软件技巧等,其中也有一些垂类做得很不错的博主,比如专讲色彩、字体或者 logo 设计。
这类教程虽然我也可以做,但我发现可能来不及,或者说竞争太大,于是我决定曲线救国,选择了一个属于专业,但更小众,并且有一定门槛的类目,就是设计史。
决定先把流量搞过来再说,就跟当年华杉写《孙子兵法》的心态一样,品牌战略本身就源自战争,将兵法讲透本身就是专业的体现。
根据我自己研读设计史的心得,设计史就是设计本身,因为它的内容主体就是设计运动、设计风格、设计大师,设计作品跟设计技法的发展演变。
这些内容首先取之不尽,其次很容易将我们公司服务过的案例结合进去,并且畅谈自身心得。
在此之前我已经因为写行业心得有了一些不错的流量,但我认为这不足以建立专家形象,但设计史可以,并且也让我能扬长避短,我善于写文章。
有时候写作一旦进入状态,就会像小马宋说的压根停不下来。

在研究设计史上我投入了非常多的时间
中间的过程就省略 10000 字了,反正也因此我出版了“设计史太浓丛书”,分别是《创意国家漫游记》、《设计大师启示录》、《艺术风格启示录》跟《设计风格启示录》。
如果大家有留意,就发现恰好是 2020 年开始出版第一本书,随后以每年一本的速度进行。
在此过程中我也开始收获了很多专业平台的合作机会,比如站酷网、虎课网、优设网、易狐网等等。
这些出版与合作本身就创造了一些经济收益,可以反哺公司,而且分享文章的过程中我时常夹带案例,这些案例主要都以品牌全案设计的形式展现。
慢慢开始有一些客户在不同的分享渠道中产生,因此让远麦可以积累到一些非科技类的案例,再利用这些案例产生更多新连接。

这个美妆品牌案例给我们带来了很多新咨询
其中我印象比较深刻的是 2021 年时候一位做饮用水净化设备的客户,他添加我微信后就进行约见,我们只谈了一次就达成合作。
言谈中他提起清楚我出版书籍的情况,相信就是这方面的背书让商洽转化率很高,最后我们签了一个约 20 万的品牌策划设计合同。(可惜项目后来因为客户融资问题尾款没有落实)
这个时候大家发现这些活动表面上看似各自独立,但其实是有连贯性的,它们遵循的运作逻辑就是增加曝光>建立形象>实现转化>客户留存>以老带新。
所以文章开篇谈到的那位客户能通过 DeepSeek 找到我也说明了过去的分享是有持续效果的。
看到这里有些朋友也许会思考为什么战略要包含活动,战略难道不应该是理论为主吗?
这个疑问我刚开始也有,但后来随着实践的进行就明白了,理查德也明确的提了出来,就是:只有实践活动才能修正战略。
《好战略,坏战略》这本书在最后篇章就谈到,战略跟科研活动是一样的,首先根据分析提出假设,然后再通过实践验证假设,验证不通过就要修正假设再进行实践。
所以我上述的连贯性活动在过程中也有不少细节变化与修正,比如我在撰写设计史内容之余还增加了“设计师 100 问”系列,后来再修改为“设计 100 问”。
因为在设计史这个片区耕耘得差不多,有较稳固的标签之后,我希望分享内容能更贴近甲方,这样才能更进一步提升专业形象,提升业务转化。
而且从过去突出“设计史太浓”为主慢慢调整为突出“远麦刘斌”为主。
另外就是自 2022 年开始我的更多精力会放到大众平台的流量拓展上,原因也是在顺应环境变化,比如专业平台的流量被稀释,以及能接触到更大的公域流量等。
通过上述的战略活动,远麦的业务从 2021 年到 2024 年形成一个较稳定的局面,我们活过了创业公司的平均存活时间。
大家注意,业务不足只是大部分设计公司的问题,不是全部公司。
有些公司面对的可能是业务充足但生产力不足的问题,又或者业务充足,但客户主要是 G 端,产生现金流不足的问题,再或者是业务稳定,但无法继续增长的问题等等。
本次只是借业务问题为引子,尝试为大家演示怎么制定公司战略,大家可以参考的是思路跟方法,并非生搬硬套我谈的例子。
因为市场跟媒介环境的变化日新月异,很多过去有效的方法如今已经产生不了作用。
但战略三要素这种方法后是能持续有效的,并且能应用到不同领域,比方为客户去分析品牌营销问题。
如今我们面对的主要是规模增长问题,我仍然采用战略三要素去谋划,成果如何也许要到明年开春再跟大家分享了。

远麦团队的年终聚餐
文章虽然写了很长,但最后要强调对比不少优秀同行,我们做得也并非很好,只是站在一个理论分享角度跟大家谈了些实践经验,未免班门弄斧。
仅希望能给到各位一点点启发,感谢诸位能耐心看到最后,我们下期再会!
欢迎关注作者的微信公众号「设计史太浓」:

文章来源于互联网:让DeepSeek推荐客户!6个章节深度聊聊设计师如何让私单来找你
最近很多小伙伴在使用llama-factory时遇到了不少问题,特别是基础不太好的童鞋,对各种参数或者webui界面的内容不理解,总是一会一个问题,网上大部分的教程,都只是教到能跑起来就行,对于细的调整没有做介绍,这里详细整理了一下界面中的内容和命令行参数的解…
5bei.cn大模型教程网










